Please note: We are temporarily in maintenance mode, and some features, such as Buy&Sell, Forums and Messaging are temporarily offline. Back soon!

Forums > Land Yacht Sailing General

First-place thinking

Reply
Created by BenBoulder > 9 months ago, 20 Jul 2014
BenBoulder
WA, 261 posts
20 Jul 2014 10:06PM
Thumbs Up

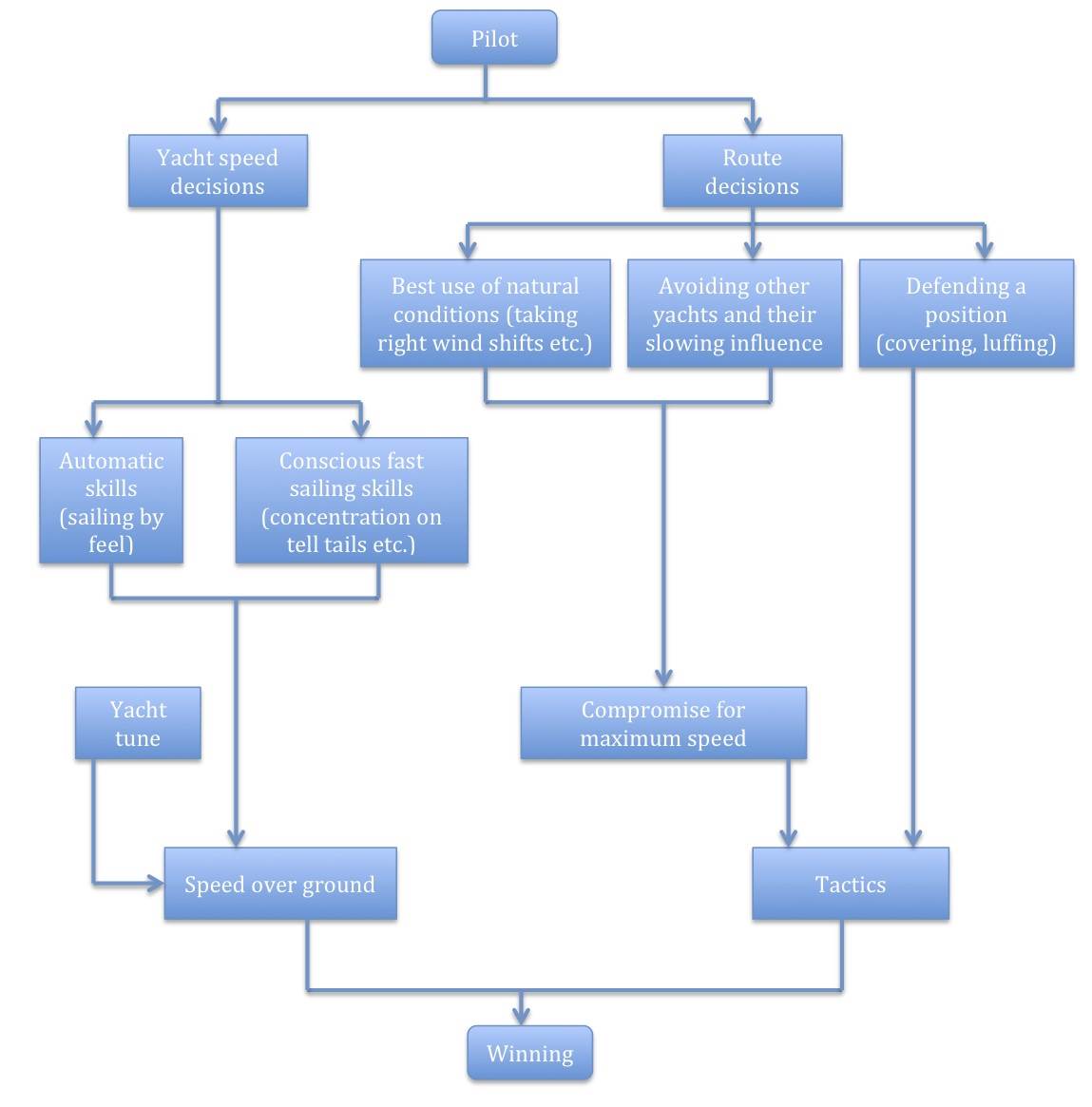
After the recent land sailing worlds at Smith Creek and the Blokart worlds in Perth last January I have been doing a lot of thinking about the question. 'What does it take to win?'

I believe a race is won by a series of questions correctly made. When concentrating on the tactical side of fast sailing (the route decision) the pilot has to rely heavily on his automatic skills; he cannot for example concentrate on approaching gusts and watch the tell tales at the same time. Depending on the course that is being raced a top pilot will focus on different aspects. On a large open salt lake or playa a top pilot will spend three-qaurters of his time on the conscious fast sailing skills and only a quarter on making route decisions. On a rough tight beach he will spend more than half his time working out tactics that ensure he takes the fastest route round the course. In general the left hand side of my diagram is more important on big open areas, and the right (plus automatic skills) more important on tight crowded, rougher areas.

I am interested to get others feedback. I acknowledge that there will be differences between open and one design racing. But to paraphrase something I remember Gizmo wrote. If you put an ordinary pilot in fastest yacht he still won't beat an expert pilot on an average speed yacht.

Ben.





landyacht
WA, 5921 posts
27 Jul 2014 9:19PM
Thumbs Up

Select to expand quote
BenBoulder said..
After the recent land sailing worlds at Smith Creek and the Blokart worlds in Perth last January I have been doing a lot of thinking about the question. 'What does it take to win?'

I believe a race is won by a series of questions correctly made. When concentrating on the tactical side of fast sailing (the route decision) the pilot has to rely heavily on his automatic skills; he cannot for example concentrate on approaching gusts and watch the tell tales at the same time. Depending on the course that is being raced a top pilot will focus on different aspects. On a large open salt lake or playa a top pilot will spend three-qaurters of his time on the conscious fast sailing skills and only a quarter on making route decisions. On a rough tight beach he will spend more than half his time working out tactics that ensure he takes the fastest route round the course. In general the left hand side of my diagram is more important on big open areas, and the right (plus automatic skills) more important on tight crowded, rougher areas.

I am interested to get others feedback. I acknowledge that there will be differences between open and one design racing. But to paraphrase something I remember Gizmo wrote. If you put an ordinary pilot in fastest yacht he still won't beat an expert pilot on an average speed yacht.

Ben.







Far.............k, have you been promoted to management.
my diagram would read ...start fast,dont stop,dont slowdown,take advantage of any mistakes your opponents make.
before all that make sure your yacht is right,before the weekend. last year I wasnt prepared, hence the seized bearings, saved money by not putting new tyres on , hence the spin/capsizes.
the result was to go from winning all the trophies 2 years ago to winning none



Subscribe
Reply

Forums > Land Yacht Sailing General


"First-place thinking" started by BenBoulder